首页 > 以案说法 > 法律法规政策 > 正文
推荐律师
  • 擅长领域:专利侵权、专利无效、著作权侵权...
  • 擅长领域:专利维权、商标纠纷、不正当竞争...
  • 擅长领域:商标纠纷,域名注册,著作权侵权
  • 擅长领域:专利诉讼,专利布局,商标侵权
  • 新修订《反不正当竞争法》亮点解读:新旧法条对比
    2025/7/15 11:24:22


    图片


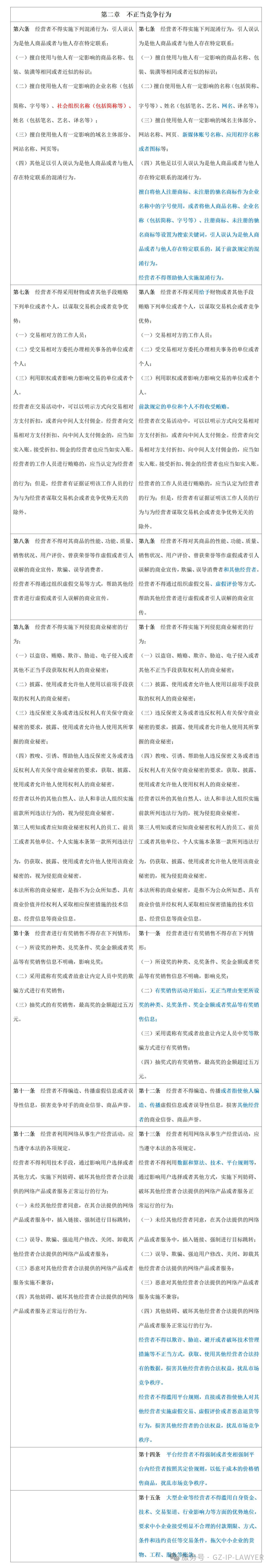
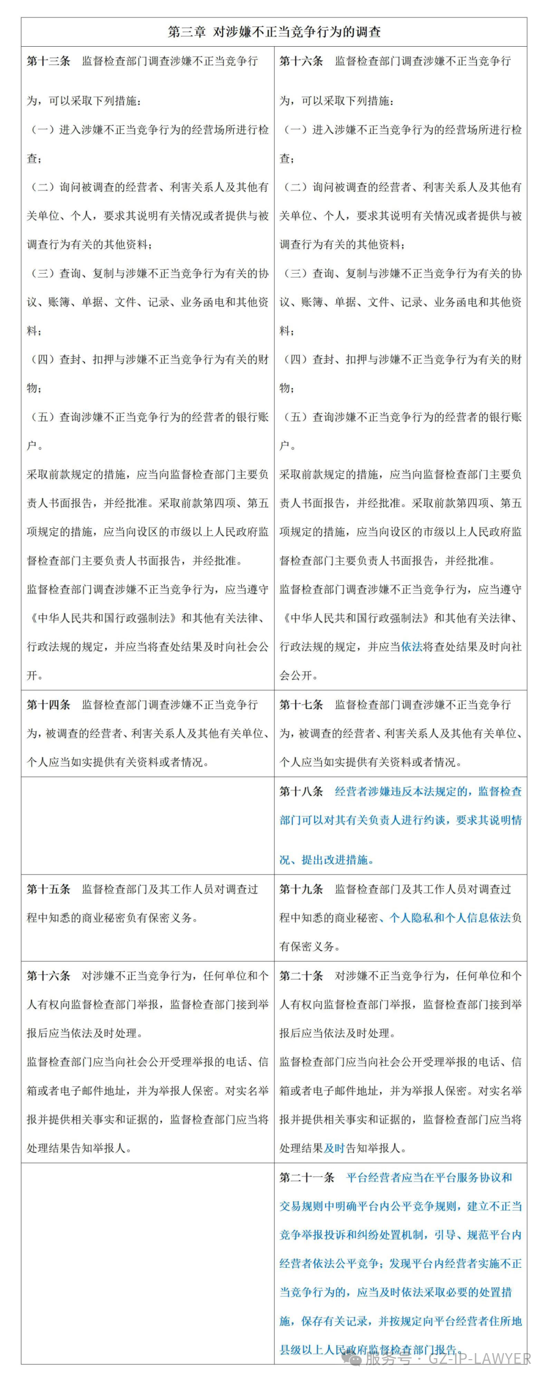
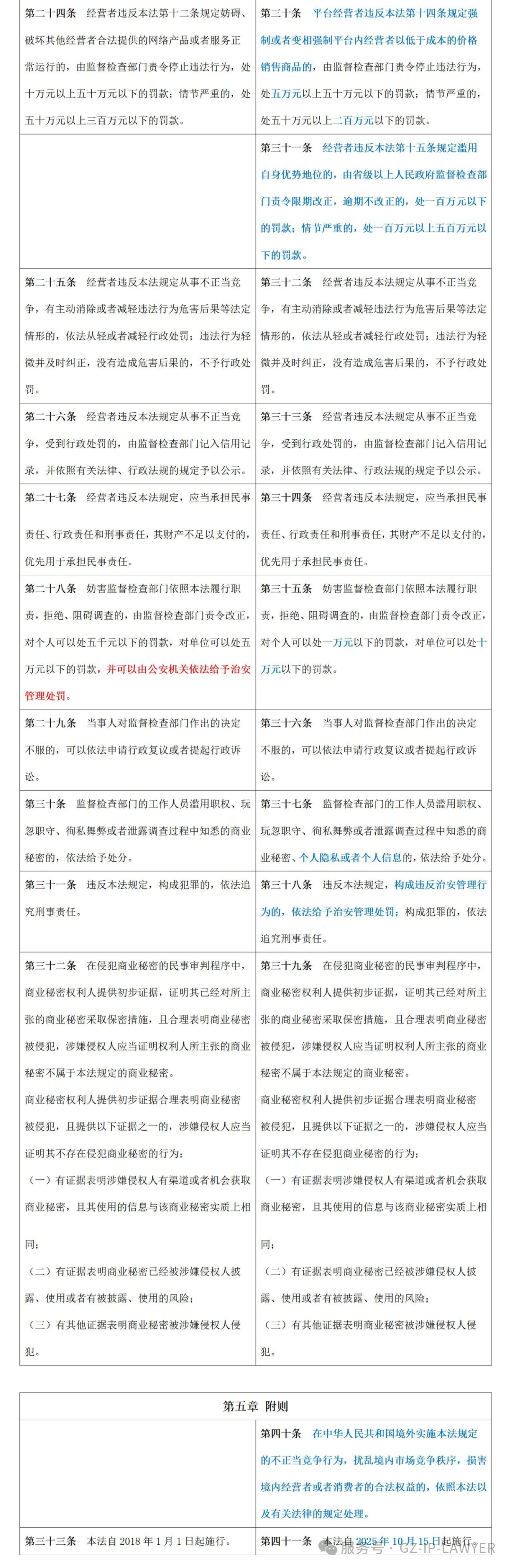
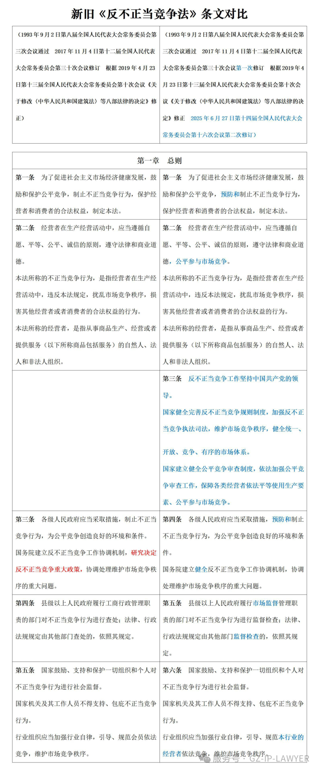
    下附新旧条文对比,删除内容以红字表示,修改和增加内容以蓝字表示。

    图片
    图片
    图片
    图片
    图片

    此次新修订的《反不正当竞争法》针对市场竞争中出现的新情况、新问题,对相关制度进行了全面修改和完善,对于促进社会主义市场经济健康发展、保护经营者和消费者的合法权益具有重要意义。企业和相关主体应密切关注法律的实施,及时调整自身经营行为,以适应新的法律环境。