
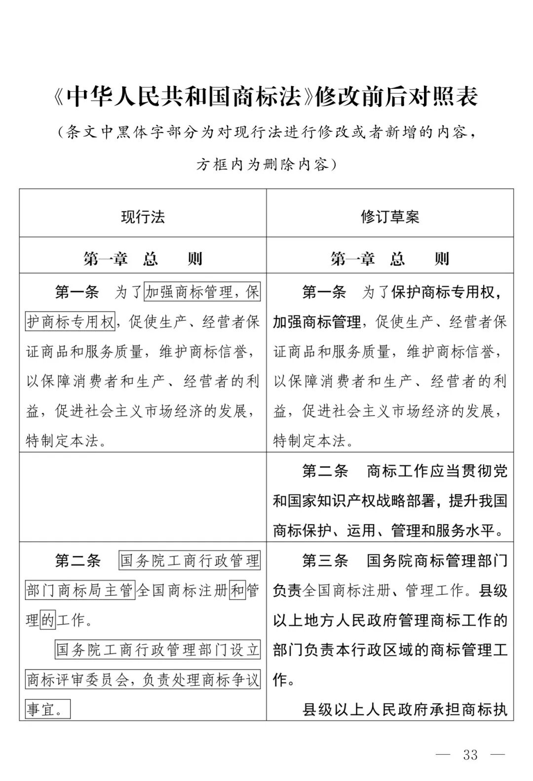
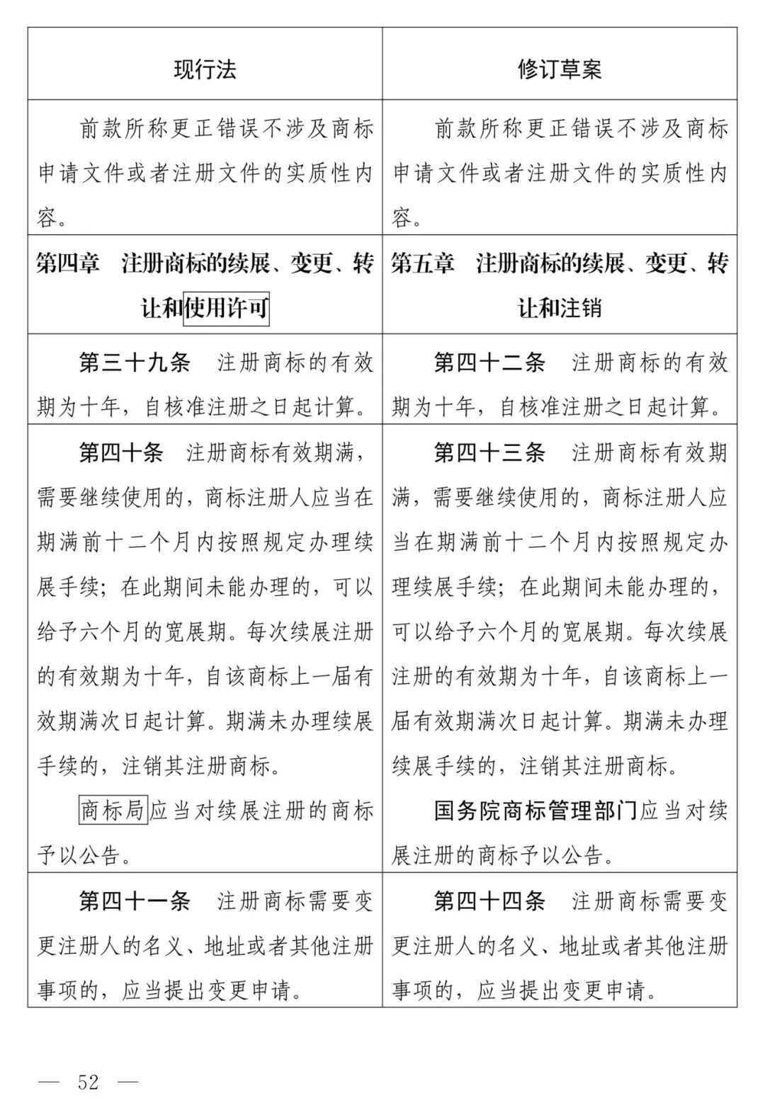
本次修订是对现行《商标法》的一次系统性修改,旨在强化商标使用义务,打击恶意注册,优化营商环境,并与民法典等法律做好衔接。草案结构从现行法的八章七十三条调整为九章八十四条。
明确立法目的与战略导向:
将立法目的第一条中的“加强商标管理,保护商标专用权”顺序调整为“为了保护商标专用权,加强商标管理”,更突出保护导向。
(新增) 第二条明确“商标工作应当贯彻党和国家知识产权战略部署”,提升了商标工作的战略高度。

第二条 商标工作应当贯彻党和国家知识产权战略部署
完善商标定义与类型:
第四条明确定义商标是“用以识别和区分商品或者服务来源的标志”。
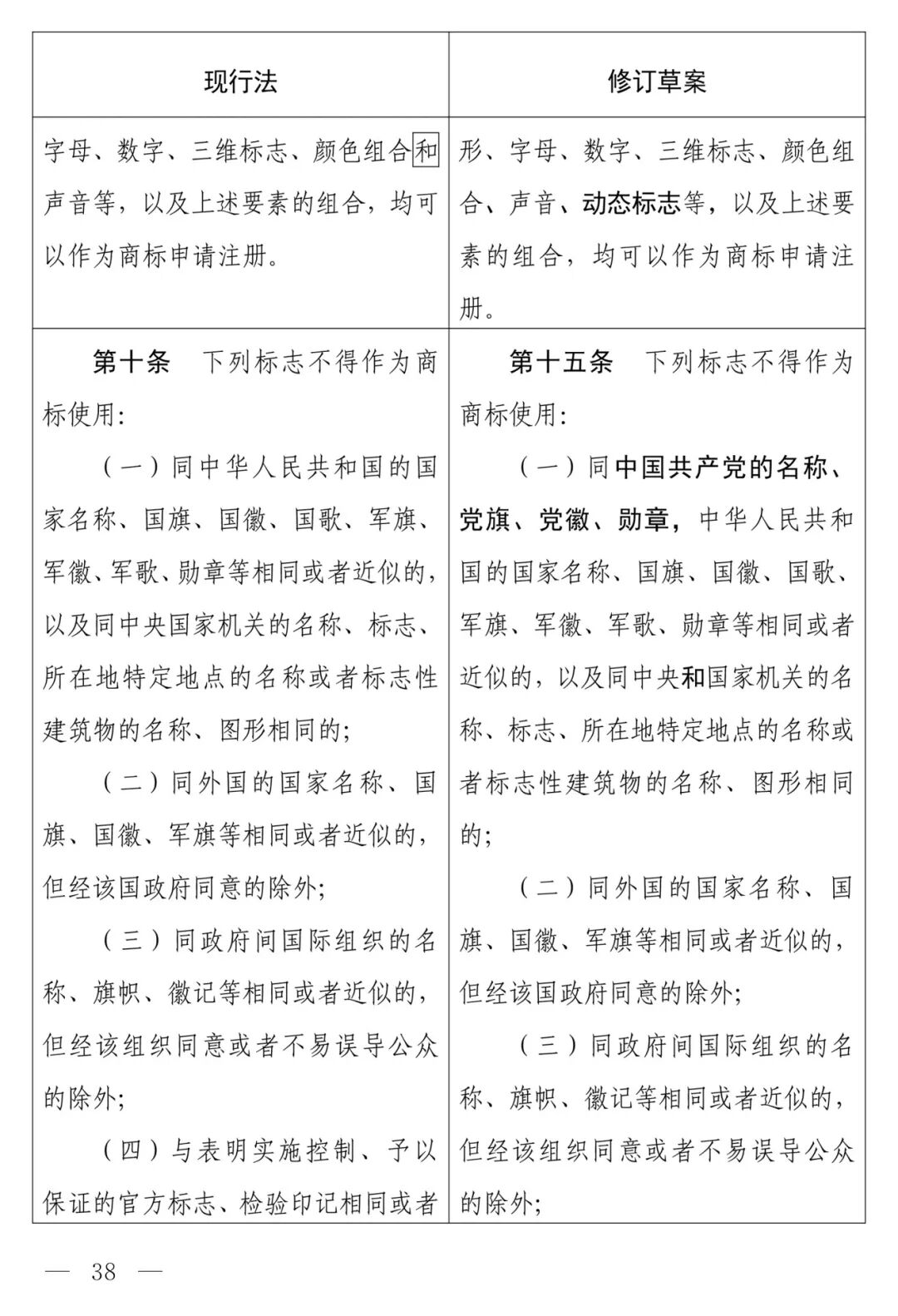
(新增) 第十四条将可注册的标志范围扩大,明确包括“动态标志等”。

第十四条 动态标志等可以作为商标申请注册
确立“以使用为目的”的基本原则:
第五条将现行法第四条中的“不以使用为目的的恶意商标注册申请,应当予以驳回”提升为基本原则,并单列(新增) 第十八条,进一步规定“不以使用为目的,明显超出正常生产经营需要申请商标注册的,不予注册。”

第五条及第十八条 强调以使用为目的
强化禁止注册与使用条款:
第十五条增加了禁止使用与“中国共产党的名称、党旗、党徽、勋章”等相同或近似的标志。
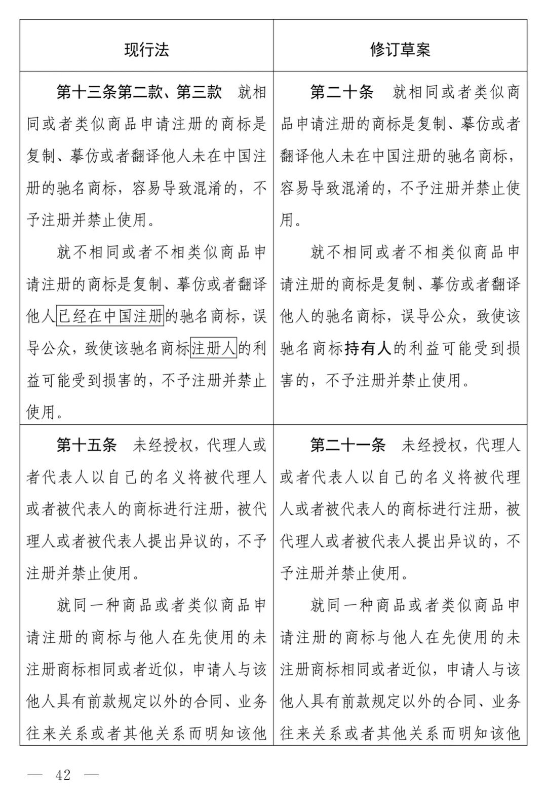
第二十三条将禁止抢注条款中的“不得以不正当手段抢先注册”修改为“不得故意抢先注册”,主观恶意要求更明确。

第十五条 增加对党徽党旗等的保护
优化异议与审查程序:
(缩短) 第三十五条将商标异议期从现行法的“三个月”缩短为“二个月”。
(新增) 第四十条统一规定了在异议、复审、无效等程序中,若需以另一案件结果为依据,一般应当中止审查审理,使程序更清晰。

第四十条 明确审查审理中止情形
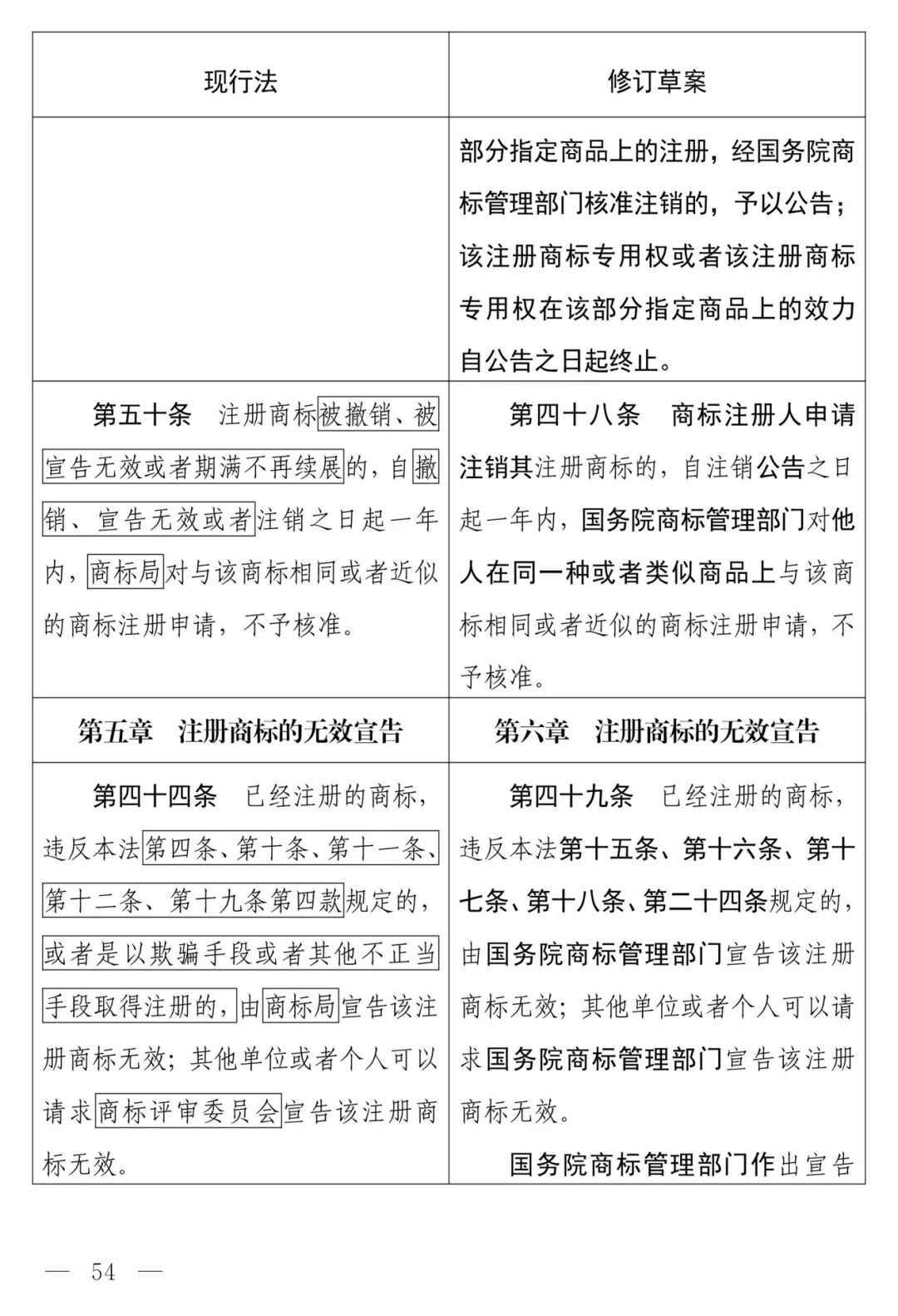
新增商标注销制度:
(新增) 第四十七条明确商标注册人可主动申请注销其注册商标或部分指定商品上的注册,为商标权人处置闲置商标提供了便利通道。

第四十七条 新增商标注销制度
明确商标使用定义:
第五十四条明确了商标使用的含义,即“用于识别商品来源的行为”,为判断商标是否真实使用提供了法律依据。
加强使用要求与责任:
第五十六条规定,对自行改变注册商标等行为,负责商标执法的部门可责令改正并处以罚款,情节严重的可撤销其注册商标,处罚力度加大。
在侵权赔偿中,第七十五条延续并强调了“撤三”精神,被控侵权人可抗辩要求商标权人提供此前三年内的使用证据。
完善侵权免责条款(正当使用):
第七十条细化了正当使用情形,增加了“仅为指示所提供商品的用途、适用对象、应用场景等信息或者表明真实来源”的使用行为,注册商标专用权人无权禁止,但容易导致混淆的除外。这为电商平台、维修服务等领域的描述性使用提供了明确法律空间。

第七十条 完善正当使用条款
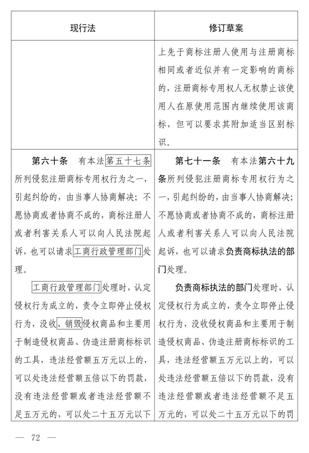
加大行政处罚力度:
第七十一条将针对侵权行为的罚款上限从“违法经营额五倍以下”提高至“五倍以下”,并规定“最高可处五百万元以下罚款”,显著提高了违法成本。
强化执法协作:
(新增) 第七十二条、第七十三条明确了公安机关、检察院、法院与商标执法部门之间的案件移送与协助机制,强化了行刑衔接。
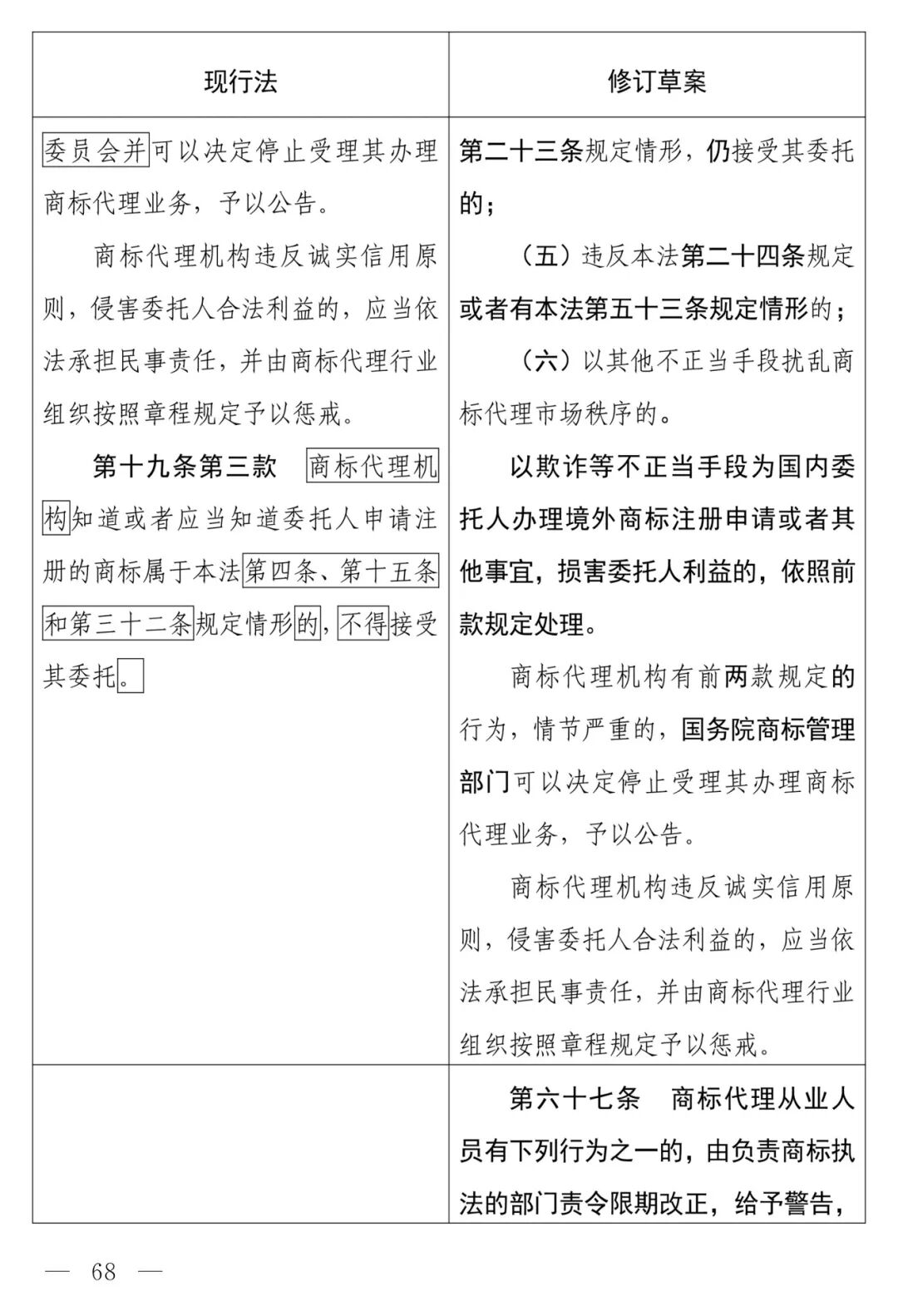
压实代理机构责任:
(新增) 第六十四条对商标代理从业人员的行为进行了规范,如不得自行接受委托、不得同时在两个以上机构执业等。
第六十六条大幅提高了代理机构违法行为的罚款数额,并增加了“停止受理其办理商标代理业务”等严厉惩戒措施。

第六十六条 加重商标代理机构法律责任
新增恶意诉讼反赔制度:
(新增) 第七十八条规定:“对恶意提起商标诉讼的,由人民法院依法给予处罚;给对方当事人造成损失的,应当依法承担民事责任。” 此举旨在遏制利用恶意注册的商标进行敲诈性诉讼的行为。